• Home
  • Resources
    • About Pit Bulls
    • Canine Coaching
    • Check the Chip
    • Emergency Housing
    • Emergency Planning
    • Foster
    • Found a Dog
    • Pet Care Assistance
    • Pit Bull Friendly Housing
    • Rehoming
    • Service Dogs
  • Donate
  • Gallery
    • Pictures with Santa 120819
    • Howl-O-Ween 2019
    • Pictures with Santa Greenwood 121518
    • Pictures with Santa Nora 120818
    • Sinking Ship 2018
    • Get Lit for Pits 070118
    • Struck by Cu-pit 020418
    • Pictures with Santa 2017
    • National Pit Bull Awareness Day 2017
    • Brews & Boos for Bullies 100117
    • Hotel Tango 080617
    • 2017 20th Family Reunion
    • 2016 Family Reunion
    • 2015 Family Reunion
    • Pints for Pits Luau 061117
    • Tour for Life 040217
    • Bully for Love 021217
    • Stand Up for Pits
    • Puppy Socialization
    • Kennel Enrichment 062815
    • PRIDE 2015
    • Paws Stop 062115
    • Pet Pride 2015
    • Tour for Life 2015
    • PetCo Meet and Greet Apr 2015
    • KEP Day of Service
    • 2016 Pictures with Santa
    • Ride to Rescue 2014
    • More Ride to Rescue 2014
    • Love a Bull 2
    • Dog Days of Summer 2014
    • IndyVet Pet Carnival
    • Indy Pride 2014
    • Pet Pride 2014
    • Black Cat Strut 2014
    • Pets for Life Clinic March 2014
    • Flower & Patio Show
    • Bully for Love Event 021414
    • National Pit Bull Awareness Day 2013
    • PSOE Literacy Night 2013
    • Petco Adoption Event 012614
    • Ride to Rescue 2013
    • PSOE Literacy Night 2012
    • Ride to Rescue 2012
    • Pets for Life Clinic Sept 2012
    • Pets for Life Clinic May 2012
    • Tour for Life 2012
    • National Pit Bull Awareness Day 2014
    • PetCo Meet and Greet 040415
  • Happy Tails
    • Preston
    • Harvey
    • Joseph
    • Bowie
    • 2018 Adoptabulls
    • 2017 Adoptabulls
    • 2016 Adoptabulls
    • 2015 Adoptabulls
    • 2014 Adoptabulls
    • 2013 Adoptabulls
  • Blog
  • Shop
    • Bags & Totes
    • Clothing
    • Emergency Prepardness
    • Hats
    • Magnets
    • Pins
    • Training
  • Contact
Casa del Toro Rescue

Casa del Toro Rescue

Placing good dogs in good homes

  • Home
  • Resources
    • About Pit Bulls
    • Canine Coaching
    • Check the Chip
    • Emergency Housing
    • Emergency Planning
    • Foster
    • Found a Dog
    • Pet Care Assistance
    • Pit Bull Friendly Housing
    • Rehoming
    • Service Dogs
  • Donate
  • Gallery
    • Pictures with Santa 120819
    • Howl-O-Ween 2019
    • Pictures with Santa Greenwood 121518
    • Pictures with Santa Nora 120818
    • Sinking Ship 2018
    • Get Lit for Pits 070118
    • Struck by Cu-pit 020418
    • Pictures with Santa 2017
    • National Pit Bull Awareness Day 2017
    • Brews & Boos for Bullies 100117
    • Hotel Tango 080617
    • 2017 20th Family Reunion
    • 2016 Family Reunion
    • 2015 Family Reunion
    • Pints for Pits Luau 061117
    • Tour for Life 040217
    • Bully for Love 021217
    • Stand Up for Pits
    • Puppy Socialization
    • Kennel Enrichment 062815
    • PRIDE 2015
    • Paws Stop 062115
    • Pet Pride 2015
    • Tour for Life 2015
    • PetCo Meet and Greet Apr 2015
    • KEP Day of Service
    • 2016 Pictures with Santa
    • Ride to Rescue 2014
    • More Ride to Rescue 2014
    • Love a Bull 2
    • Dog Days of Summer 2014
    • IndyVet Pet Carnival
    • Indy Pride 2014
    • Pet Pride 2014
    • Black Cat Strut 2014
    • Pets for Life Clinic March 2014
    • Flower & Patio Show
    • Bully for Love Event 021414
    • National Pit Bull Awareness Day 2013
    • PSOE Literacy Night 2013
    • Petco Adoption Event 012614
    • Ride to Rescue 2013
    • PSOE Literacy Night 2012
    • Ride to Rescue 2012
    • Pets for Life Clinic Sept 2012
    • Pets for Life Clinic May 2012
    • Tour for Life 2012
    • National Pit Bull Awareness Day 2014
    • PetCo Meet and Greet 040415
  • Happy Tails
    • Preston
    • Harvey
    • Joseph
    • Bowie
    • 2018 Adoptabulls
    • 2017 Adoptabulls
    • 2016 Adoptabulls
    • 2015 Adoptabulls
    • 2014 Adoptabulls
    • 2013 Adoptabulls
  • Blog
  • Shop
    • Bags & Totes
    • Clothing
    • Emergency Prepardness
    • Hats
    • Magnets
    • Pins
    • Training
  • Contact

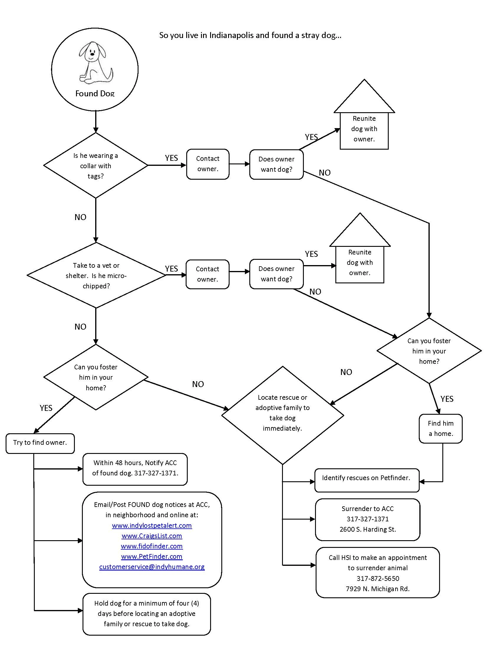
Found a Dog - Indianapolis

Shawna Ping · July 14, 2014

IndyFoundaDog

Positive Publicity
Canine Nutrition